Êý¾ÝÇ徲רÌâ > Êý¾ÝÇå¾²Ö´·¨½â¶Á
¡¶Êý¾ÝÇå¾²·¨¡·Ìá³öÁËÊý¾ÝÇå¾²¼ì²âÆÀ¹ÀÓëÈÏÖ¤µÄÒªÇ󡣡£¡£ÄÇôҪÔõÑù¿ªÕ¹´ËÏîÊÂÇé²Å»ªÖª×ãÖ´·¨µÄºÏ¹æÒªÇ󣿣¿£¿£¿£¿£¿±¾ÎÄÁ¬Ïµ¹«Ë¾¶àÄêÔÚÊý¾ÝÇå¾²ÖÎÀí×ÉѯÏîÄ¿ÖлýÀ۵ĸ»ºñÂÄÀú£¬£¬£¬¸ø³öÒÔϼ¸µã½¨Ò鹩²Î¿¼¡£¡£¡£
¡¶Êý¾ÝÇå¾²·¨¡·µÚÊ®°ËÌõÒªÇó
¹ú¼ÒÔö½øÊý¾ÝÇå¾²¼ì²âÆÀ¹À¡¢ÈÏÖ¤µÈЧÀ͵ÄÉú³¤£¬£¬£¬Ö§³ÖÊý¾ÝÇå¾²¼ì²âÆÀ¹À¡¢ÈÏÖ¤µÈרҵ»ú¹¹ÒÀ·¨¿ªÕ¹Ð§Àͻ¡£¡£¡£
¹ú¼ÒÖ§³ÖÓйز¿·Ö¡¢ÐÐÒµ×éÖ¯¡¢ÆóÒµ¡¢½ÌÓýºÍ¿ÆÑлú¹¹¡¢ÓйØ×¨Òµ»ú¹¹µÈÔÚÊý¾ÝÇ徲Σº¦ÆÀ¹À¡¢Ìá·À¡¢´¦Öóͷ£µÈ·½Ã濪չÐ×÷¡£¡£¡£
רҵ½â¶Á
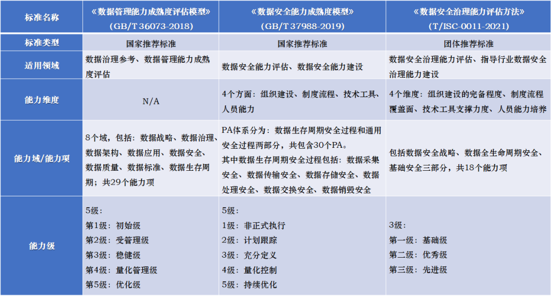
ÏÖÔÚ£¬£¬£¬ÎÒ¹úÔÚÊý¾ÝÖÎÀíÁìÓò£¬£¬£¬ÒѾÕýʽ³ǫ̈µÄ¹ú¼Ò±ê×¼ÓС¶Êý¾ÝÖÎÀíÄÜÁ¦³ÉÊì¶ÈÆÀ¹ÀÄ£×Ó£¨GB/T 36073-2018£©¡·£¨DCMM£©£¬£¬£¬ÔÚÊý¾ÝÇå¾²¼ì²âÆÀ¹À¡¢ÈÏÖ¤ÁìÓòµÄ±ê×¼ÓС¶Êý¾ÝÇå¾²ÄÜÁ¦³ÉÊì¶ÈÄ£×Ó£¨GB/T 37988-2019£©¡·£¨DSMM£©ºÍÕûÌå±ê×¼¡¶Êý¾ÝÇå¾²ÖÎÀíÄÜÁ¦ÆÀ¹ÀÒªÁì¡·£¨T/ISC-0011-2021£©£¬£¬£¬ÕâÈý¸ö±ê×¼¿ÉÒÔ³ÉΪ¸÷ÐÐÒµ¡¢ÆóÒµ¿ªÕ¹Êý¾ÝÖÎÀí¡¢Êý¾ÝÇ徲Σº¦ÆÀ¹ÀµÄ²Î¿¼±ê×¼¡£¡£¡£
ÏÂÃæÁ¬ÏµZ6×ðÁú¿Ê±¼¯ÍÅÔÚÊý¾ÝÇå¾²×ÉѯЧÀÍÁìÓòµÄÏîÄ¿ÂÄÀú£¬£¬£¬¶ÔÒÔÉÏÈý¸ö±ê×¼¾ÙÐмòÒªÏÈÈÝ¡£¡£¡£
¡ñ ¡¶Êý¾ÝÖÎÀíÄÜÁ¦³ÉÊì¶ÈÆÀ¹ÀÄ£×Ó£¨GB/T 36073-2018£©¡·
¸Ã±ê×¼ÔÚÒµ½çÒ»Ñùƽ³£¼ò³ÆÎªDCMM£¨Data management Capability Maturity assessment Model£©,ÊÇÎÒ¹úÊý¾ÝÖÎÀíÁìÓòÖеĵÚÒ»¸ö¹ú¼Ò±ê×¼¡£¡£¡£¸Ã±ê×¼×¢ÖØ´ÓÔ´Í·Êý¾Ý¹æ·¶ÖÎÀí×¥Æð£¬£¬£¬½øÒ»²½°ü¹ÜÊý¾ÝÓ¦ÓÃÈ«ÉúÃüÖÜÆÚµÄ¿ÆÑ§¡¢¹æ·¶¡¢Çå¾²¡¢¿ÉÐУ¬£¬£¬ÎªÎÒ¹úÊý¾ÝÖÎÀíϵͳ½¨Éè¡¢ÆóÒµÊý¾ÝÖÎÀíÄÜÁ¦ÌáÉýÌṩÁ˱ê×¼»¯Ö§³Ö¡£¡£¡£
DCMMÖ÷ÒªÎ§ÈÆÆóÒµµÄÊý¾Ý¼Ü¹¹µÄ°Ë¸ö·½Ãæ,¶ÔÆóÒµÊý¾ÝÖÎÀíÄÜÁ¦¾ÙÐÐÆÀ¹À£¬£¬£¬ÈçÏÂͼ£º

²¢½«ÆóÒµÊý¾ÝÖÎÀíÄÜÁ¦³ÉÊì¶ÈË®ÖзÖΪ³õʼ¼¶¡¢ÊÜÖÎÀí¼¶¡¢ÎȽ¡¼¶¡¢Á¿»¯ÖÎÀí¼¶¡¢ÓÅ»¯¼¶µÈÎå¸öÆ·¼¶¡£¡£¡£

ͨ¹ýʵÑé¸Ã±ê×¼£¬£¬£¬¿ÉÒԹ淶ºÍÖ¸µ¼Ïà¹Øµ¥Î»ÌáÉýÊý¾ÝÖÎÀíˮƽ£¬£¬£¬³ä·ÖÍÚ¾òÊÍ·ÅÊý¾ÝÒªËØ¶ÔÆäËûÒªËØÐ§Âʵı¶Ôö×÷Ó㬣¬£¬×ÊÖúÆóÒµ²éÃ÷ÎÊÌ⣬£¬£¬ÕÒµ½²î±ð£¬£¬£¬Ö¸³öÆ«Ïò£¬£¬£¬½¨ÉèÓëÆóÒµÉú³¤Õ½ÂÔÏàÆ¥ÅäµÄÊý¾ÝÖÎÀíÄÜÁ¦ÏµÍ³¡£¡£¡£ÏÖÔÚ£¬£¬£¬¸Ã±ê×¼ÒÑÔÚÌìϽðÈÚ¡¢Í¨Ñ¶¡¢ÄÜÔ´¡¢´«Ã½µÈÐÐÒµµÄÁúÍ·ÆóÒµ¾ÙÐйá±êÊÔµãÍÆ¹ã£¬£¬£¬È¡µÃÏÔÖøÐ§¹û¡£¡£¡£
DCMM±ê×¼µÄÄÜÁ¦ÓòºÍÄÜÁ¦ÏîÈçÏ£º

¡ñ¡¶Êý¾ÝÇå¾²ÄÜÁ¦³ÉÊì¶ÈÄ£×Ó£¨GB/T 37988-2019£©¡·
¸Ã±ê×¼ÔÚÒµ½çÒ»Ñùƽ³£¼ò³ÆÎªDSMM£¨Data Security Capability Maturity Model£©,Z6×ðÁú¿Ê±¼¯ÍżÓÈëÁ˴˱ê×¼µÄ±àд¡£¡£¡£¸Ã±ê×¼¸ø³öÁË×éÖ¯Êý¾ÝÇå¾²ÄÜÁ¦µÄ³ÉÊì¶ÈÄ£×Ӽܹ¹£¬£¬£¬»®¶¨ÁËÊý¾ÝÊÕÂÞÇå¾²¡¢Êý¾Ý´«ÊäÇå¾²¡¢Êý¾Ý´æ´¢Çå¾²¡¢Êý¾Ý´¦Öóͷ£Çå¾²¡¢Êý¾Ý½»Á÷Çå¾²¡¢Êý¾ÝÏú»ÙÇå¾²¡¢Í¨ÓÃÇå¾²µÄ³ÉÊì¶ÈÆ·¼¶ÒªÇ󡣡£¡£

¸Ã±ê×¼ÌØµãÈçÏ£º
? ÒÔÊý¾ÝÉúÃüÖÜÆÚÇ徲Ϊ½¹µã
Î§ÈÆÊý¾ÝÉúÃüÖÜÆÚ£¬£¬£¬ÌáÁ¶³ö´óÊý¾ÝÇéÐÎÏ£¬£¬£¬ÒÔÊý¾ÝΪÖÐÐÄ£¬£¬£¬Õë¶ÔÊý¾ÝÉúÃüÖÜÆÚ¸÷½×¶Î½¨ÉèµÄÏà¹ØÊý¾ÝÇå¾²Àú³ÌÓòϵͳ¡£¡£¡£
? Çå¾²ÄÜÁ¦Î¬¶ÈÒªÇó
Ã÷È·×éÖ¯»ú¹¹ÔÚ¸÷Êý¾ÝÇå¾²ÁìÓòËùÐèÒª¾ß±¸µÄÄÜÁ¦Î¬¶È£¬£¬£¬Ã÷ȷΪ×éÖ¯½¨Éè¡¢ÖÆ¶ÈÁ÷³Ì¡¢ÊÖÒÕ¹¤¾ßºÍÖ°Ô±ÄÜÁ¦ËĸöÒªº¦ÄÜÁ¦µÄά¶È¡£¡£¡£¸÷¸öÒªº¦ÄÜÁ¦Î¬¶ÈÒªÇóÈçÏ£º
1£©×éÖ¯½¨É裺Êý¾ÝÇå¾²×éÖ¯»ú¹¹µÄ¼Ü¹¹½¨Éè¡¢Ö°Ôð·ÖÅɺÍÏàͬÐ×÷¡£¡£¡£
2£©ÖƶÈÁ÷³Ì£º×éÖ¯»ú¹¹Òªº¦Êý¾ÝÇå¾²ÁìÓòµÄÖÆ¶È¹æ·¶ºÍÁ÷³ÌÂ䵨½¨Éè¡£¡£¡£
3£©ÊÖÒÕ¹¤¾ß£ºÍ¨¹ýÊÖÒÕÊֶκͲúÆ·¹¤¾ß¹Ì»¯Çå¾²ÒªÇó»ò×Ô¶¯»¯ÊµÏÖÇå¾²ÊÂÇé¡£¡£¡£
4£©Ö°Ô±ÄÜÁ¦£ºÖ´ÐÐÊý¾ÝÇå¾²ÊÂÇéµÄÖ°Ô±µÄÒâʶ¼°×¨ÒµÄÜÁ¦¡£¡£¡£
? ÄÜÁ¦³ÉÊì¶ÈÆ·¼¶»®·Ö
»ùÓÚͳһµÄ·Ö¼¶±ê×¼£¬£¬£¬Ï¸»¯×éÖ¯»ú¹¹ÔÚ¸÷Êý¾ÝÇå¾²Àú³ÌÓòµÄÎå¸ö¼¶±ðµÄÄÜÁ¦³ÉÊì¶È·Ö¼¶ÒªÇ󡣡£¡£ÆäÖÐÇå¾²Àú³ÌÓòÏÏû³ÁýÕÖÊý¾ÝÉúÃüÖÜÆÚµÄÁù¸ö½×¶Î£¬£¬£¬°üÀ¨Êý¾ÝÉúÃüÖÜÆÚͨÓÃÇå¾²µÄÀú³ÌÓòºÍÊý¾ÝÉúÃüÖÜÆÚ¸÷½×¶ÎÇå¾²µÄÀú³ÌÓò¡£¡£¡£
×éÖ¯»ú¹¹µÄÊý¾ÝÇå¾²ÄÜÁ¦³ÉÊì¶ÈÄ£×Ó·ÖΪÎå¸ö³ÉÊì¶ÈÆ·¼¶£º
1¼¶-·ÇÕýʽִÐм¶
2¼¶-ÍýÏë¸ú×Ù¼¶
3¼¶-³ä·Ö½ç˵¼¶
4¼¶-Á¿»¯¿ØÖƼ¶
5¼¶-Ò»Á¬Ë¢Ð¼¶
ÄÜÁ¦¼¶±ð´ÓÒ»¼¶ÖÁÎå¼¶Ö𼶸ߣ¬£¬£¬±ê¼Ç×Å×éÖ¯»ú¹¹µÄÊý¾ÝÇå¾²°ü¹ÜÄÜÁ¦µÄ³ÉÊì¶ÈÒ»Ö±ÌáÉý¡£¡£¡£Ã¿¸ö¼¶±ð»®¶¨Á˶ÔÓ¦µÄ¹«¹²ÌØÕ÷ºÍͨÓÃʵ¼ù¡£¡£¡£
¸Ã±ê×¼ÊÊÊÊÓÃÀ´×÷ΪÆÀ¹À×éÖ¯Êý¾ÝÇå¾²ÄÜÁ¦µÄÒªÁìºÍ±ê×¼£¬£¬£¬Òà¿ÉÔÚ×éÖ¯¿ªÕ¹Êý¾ÝÇå¾²ÄÜÁ¦½¨ÉèµÄÀú³ÌÖб»ÓÃ×÷²Î¿¼Ä¿µÄºÍÒÀ¾Ý¡£¡£¡£
¡ñ¡¶Êý¾ÝÇå¾²ÖÎÀíÄÜÁ¦ÆÀ¹ÀÒªÁ죨T/ISC-0011-2021£©¡·
¸Ã±ê׼ΪÕûÌå±ê×¼£¬£¬£¬ÓÉÖйú»¥ÁªÍøÐ»áÇ£Í·ÖÆ¶©£¬£¬£¬Z6×ðÁú¿Ê±¼¯ÍżÓÈëÁ˴˱ê×¼µÄ±àд¡£¡£¡£¸Ã±ê׼Ϊ½ñÄêÐÂÐû²¼µÄ±ê×¼£¬£¬£¬¿ÉÖ¸µ¼µçÐÅÐÐÒµ¡¢»¥ÁªÍøÆóÒµÊý¾ÝÇå¾²ÖÎÀíÄÜÁ¦½¨É裬£¬£¬×ÊÖúÆóÒµ·¢Ã÷Êý¾ÝÇå¾²ÖÎÀíÄÜÁ¦µÄȱ·¦£¬£¬£¬´Ù¾ÙÐÐÒµÊý¾ÝÇå¾²ÖÎÀíÄÜÁ¦Éú³¤¡£¡£¡£
¸Ã±ê×¼ÒÔÊý¾ÝÈ«ÉúÃüÖÜÆÚµÄÇå¾²ÖÎÀíÄÜÁ¦½¨ÉèΪÇÐÈëµã£¬£¬£¬¹Ø×¢Êý¾ÝÇå¾²ÖÎÀíÒªµãºÍÒªº¦»·½ÚµÄ½¨ÉèÇéÐΣ¬£¬£¬ÊáÀíÖÎÀíÄÜÁ¦¼¶±ð²¢·Ö¼¶Öƶ©ÉóºËÖ¸±ê£¬£¬£¬ÒÔ¶ÔµçÐÅÐÐÒµ¡¢»¥ÁªÍøÆóÒµµÄÊý¾ÝÇå¾²ÖÎÀíÄÜÁ¦¾ÙÐл³±§£¬£¬£¬ÎªÆóÒµÒ»Ö±ÌáÉýÊý¾ÝÇå¾²ÖÎÀíÄÜÁ¦Ìṩ¿É²Ù×÷µÄʵÑéÖ¸ÄÏ¡£¡£¡£
¸Ã±ê×¼ÐÎòÁËÖÖÖÖÊý¾ÝÖÎÀí»î¶¯¼°ÆäÏà¹ØÆ½Ì¨Ó¦×ñÕÕµÄÊý¾ÝÇå¾²ÖÎÀíÄÜÁ¦ÒªÇóºÍÆÀ¹ÀÒªÁ죬£¬£¬°üÀ¨ÆÀ¹ÀÆ·¼¶»®·ÖÒªÁ죬£¬£¬°üÀ¨ÆÀ¹ÀÆ·¼¶»®·ÖÒªÁì¡¢Êý¾ÝÇå¾²Õ½ÂÔ¡¢Êý¾ÝÊÕÂÞÇå¾²¡¢Êý¾Ý´«ÊäÇå¾²¡¢Êý¾Ý´æ´¢Çå¾²¡¢Êý¾ÝʹÓÃÇå¾²¡¢Êý¾Ý¹²ÏíÇå¾²¡¢Êý¾ÝÏú»ÙÇå¾²¡¢»ù´¡Çå¾²µÈÄÜÁ¦µÄÏêϸÆÀ¹ÀÆ·¼¶È·¶¨ÔÔò¡£¡£¡£
¸Ã±ê×¼Öл®¶¨µÄÊý¾ÝÇå¾²ÖÎÀíÄÜÁ¦×ÜÌåÒªÇóÈçÏ£º
Êý¾ÝÇå¾²ÖÎÀíÄÜÁ¦£º°üÀ¨Êý¾ÝÇå¾²Õ½ÂÔ¡¢Êý¾ÝÈ«ÉúÃüÖÜÆÚÇå¾²¡¢»ù´¡Çå¾²Èý²¿·Ö¡£¡£¡£
Êý¾ÝÇå¾²Õ½ÂÔÄÜÁ¦£º°üÀ¨Êý¾ÝÇå¾²ÍýÏë¡¢»ú¹¹Ö°Ô±Çå¾²ÖÎÀí¡£¡£¡£
Êý¾ÝÈ«ÉúÃüÖÜÆÚÇå¾²ÄÜÁ¦£º°üÀ¨Êý¾ÝÊÕÂÞÇå¾²¡¢Êý¾Ý´«ÊäÇå¾²¡¢Êý¾Ý´æ´¢Çå¾²¡¢Êý¾ÝʹÓÃÇå¾²¡¢Êý¾Ý¹²ÏíÇå¾²¡¢Êý¾ÝÏú»ÙÇå¾²¡£¡£¡£
»ù´¡Çå¾²£º°üÀ¨Êý¾Ý·ÖÀà·Ö¼¶¡¢ºÏ¹æÖÎÀí¡¢ÏàÖú·½ÖÎÀí¡¢¼à¿ØÉ󼯡¢ÅбðÓë»á¼û¡¢Î£º¦ºÍÐèÇóÆÊÎö¡¢Çå¾²ÊÂÎñÓ¦¼±¡£¡£¡£

¸Ã±ê×¼ÊÊÓÃÓÚµçÐÅÐÐÒµºÍ»¥ÁªÍøÐÐÒµµÈÆóÒµ¿ªÕ¹Êý¾ÝÖÎÀíÊÂÇ飬£¬£¬ÎªÆäÊý¾ÝÇå¾²ÖÎÀíÄÜÁ¦ÆÀ¹ÀÌṩ²Î¿¼ºÍÖ¸Òý¡£¡£¡£
ÉÏÃæÒѾ¶ÔÈý¸ö±ê×¼¾ÙÐÐÁ˼òÒªµÄÏÈÈÝ£¬£¬£¬ÏÂÃæÁÙÈý¸ö±ê×¼µÄÒìͬµãÆÊÎö£º

ÔÚ¡°Êý×ÖÖйú¡±Ê±´ú£¬£¬£¬Êý¾ÝÒªËØÇå¾²Ô½·¢³ÉΪ¸÷È˹Ø×¢µÄ½¹µã£¬£¬£¬¶ø¡¶Êý¾ÝÇå¾²·¨¡·µÄÕýʽ½ÒÏþ£¬£¬£¬ÈÃÊý¾ÝÒªËØÇ徲ʵÏÖÁËÓз¨¿ÉÒÀ£¬£¬£¬Ò²ÎªÊý×Ö¾¼ÃµÄÉú³¤Ö¸Ã÷ÎúÆ«Ïò¡£¡£¡£Z6×ðÁú¿Ê±¼¯ÍÅ×÷ΪÐÅÏ¢Çå¾²ÐÐÒµµÄÁì¾üÆóÒµ£¬£¬£¬×Ô½¨ÉèÒÔÀ´¾ÍºÜÊÇÖØÊÓÔÆÅÌËã¡¢È˹¤ÖÇÄÜ¡¢ÎïÁªÍø¡¢´óÊý¾ÝµÈÇ°ÑØÊÖÒÕÑо¿ºÍ̽Ë÷£¬£¬£¬ÔÚÊý¾ÝÇå¾²ÁìÓò¾ß±¸¸»ºñµÄʵ¼ùÂÄÀúºÍרҵµÄÊÖÒÕÓÅÊÆ£¬£¬£¬¿É¸üºÃµØÎª¿Í»§ÖþÀÎÊý¾ÝÒªËØ»¯Êг¡Ç徲ϵͳ£¬£¬£¬ÎªÊý×Ö¾¼Ã¡¢Êý×ÖÖйú¸ßˮƽ¡¢¸ßÖÊÁ¿Éú³¤Ìíש¼ÓÍß¡£¡£¡£
Copyright ? Z6×ðÁú¿Ê± °æÈ¨ËùÓÐ ¾©ICP±¸05032414ºÅ
¾©¹«Íø°²±¸11010802024551ºÅ