¡¶Êý¾ÝÇå¾²·¨¡·½â¶Á¡ªÊý¾ÝÇå¾²¼ì²âÆÀ¹ÀÓëÈÏÖ¤

Ðû²¼Ê±¼ä 2021-06-28

¡¶Êý¾ÝÇå¾²·¨¡·Ìá³öÁËÊý¾ÝÇå¾²¼ì²âÆÀ¹ÀÓëÈÏÖ¤µÄÒªÇ󡣡£¡£¡£¡£ÄÇôҪÔõÑù¿ªÕ¹´ËÏîÊÂÇé²Å»ªÖª×ãÖ´·¨µÄºÏ¹æÒªÇ󣿣¿ £¿£¿£¿±¾ÎÄÁ¬Ïµ¹«Ë¾¶àÄêÔÚÊý¾ÝÇå¾²ÖÎÀí×ÉѯÏîÄ¿ÖлýÀ۵ĸ»ºñÂÄÀú£¬ £¬£¬£¬ £¬¸ø³öÒÔϼ¸µã½¨Ò鹩²Î¿¼¡£¡£¡£¡£¡£


¡¶Êý¾ÝÇå¾²·¨¡·µÚÊ®°ËÌõÒªÇó


¹ú¼ÒÔö½øÊý¾ÝÇå¾²¼ì²âÆÀ¹À¡¢ÈÏÖ¤µÈЧÀ͵ÄÉú³¤£¬ £¬£¬£¬ £¬Ö§³ÖÊý¾ÝÇå¾²¼ì²âÆÀ¹À¡¢ÈÏÖ¤µÈרҵ»ú¹¹ÒÀ·¨¿ªÕ¹Ð§Àͻ¡£¡£¡£¡£¡£


¹ú¼ÒÖ§³ÖÓйز¿·Ö¡¢ÐÐÒµ×éÖ¯¡¢ÆóÒµ¡¢½ÌÓýºÍ¿ÆÑлú¹¹¡¢ÓйØ×¨Òµ»ú¹¹µÈÔÚÊý¾ÝÇ徲Σº¦ÆÀ¹À¡¢Ìá·À¡¢´¦Öóͷ£µÈ·½Ã濪չЭ×÷¡£¡£¡£¡£¡£


רҵ½â¶Á


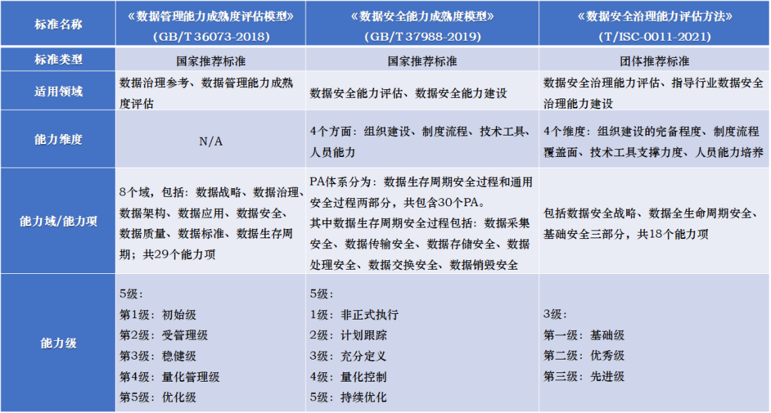
ÏÖÔÚ£¬ £¬£¬£¬ £¬ÎÒ¹úÔÚÊý¾ÝÖÎÀíÁìÓò£¬ £¬£¬£¬ £¬ÒѾ­Õýʽ³ǫ̈µÄ¹ú¼Ò±ê×¼ÓС¶Êý¾ÝÖÎÀíÄÜÁ¦³ÉÊì¶ÈÆÀ¹ÀÄ£×Ó£¨GB/T 36073-2018£©¡·£¨DCMM£©£¬ £¬£¬£¬ £¬ÔÚÊý¾ÝÇå¾²¼ì²âÆÀ¹À¡¢ÈÏÖ¤ÁìÓòµÄ±ê×¼ÓС¶Êý¾ÝÇå¾²ÄÜÁ¦³ÉÊì¶ÈÄ£×Ó£¨GB/T 37988-2019£©¡·£¨DSMM£©ºÍÕûÌå±ê×¼¡¶Êý¾ÝÇå¾²ÖÎÀíÄÜÁ¦ÆÀ¹ÀÒªÁì¡·£¨T/ISC-0011-2021£©£¬ £¬£¬£¬ £¬ÕâÈý¸ö±ê×¼¿ÉÒÔ³ÉΪ¸÷ÐÐÒµ¡¢ÆóÒµ¿ªÕ¹Êý¾ÝÖÎÀí¡¢Êý¾ÝÇ徲Σº¦ÆÀ¹ÀµÄ²Î¿¼±ê×¼¡£¡£¡£¡£¡£


ÏÂÃæÁ¬ÏµZ6×ðÁú¿­Ê±¼¯ÍÅÔÚÊý¾ÝÇå¾²×ÉѯЧÀÍÁìÓòµÄÏîÄ¿ÂÄÀú£¬ £¬£¬£¬ £¬¶ÔÒÔÉÏÈý¸ö±ê×¼¾ÙÐмòÒªÏÈÈÝ¡£¡£¡£¡£¡£


¡ñ ¡¶Êý¾ÝÖÎÀíÄÜÁ¦³ÉÊì¶ÈÆÀ¹ÀÄ£×Ó£¨GB/T 36073-2018£©¡·


¸Ã±ê×¼ÔÚÒµ½çÒ»Ñùƽ³£¼ò³ÆÎªDCMM£¨Data management Capability Maturity assessment Model£©,ÊÇÎÒ¹úÊý¾ÝÖÎÀíÁìÓòÖеĵÚÒ»¸ö¹ú¼Ò±ê×¼¡£¡£¡£¡£¡£¸Ã±ê×¼×¢ÖØ´ÓÔ´Í·Êý¾Ý¹æ·¶ÖÎÀí×¥Æð£¬ £¬£¬£¬ £¬½øÒ»²½°ü¹ÜÊý¾ÝÓ¦ÓÃÈ«ÉúÃüÖÜÆÚµÄ¿ÆÑ§¡¢¹æ·¶¡¢Çå¾²¡¢¿ÉÐУ¬ £¬£¬£¬ £¬ÎªÎÒ¹úÊý¾ÝÖÎÀíϵͳ½¨Éè¡¢ÆóÒµÊý¾ÝÖÎÀíÄÜÁ¦ÌáÉýÌṩÁ˱ê×¼»¯Ö§³Ö¡£¡£¡£¡£¡£


DCMMÖ÷ÒªÎ§ÈÆÆóÒµµÄÊý¾Ý¼Ü¹¹µÄ°Ë¸ö·½Ãæ,¶ÔÆóÒµÊý¾ÝÖÎÀíÄÜÁ¦¾ÙÐÐÆÀ¹À£¬ £¬£¬£¬ £¬ÈçÏÂͼ£º


1.png


²¢½«ÆóÒµÊý¾ÝÖÎÀíÄÜÁ¦³ÉÊì¶ÈË®ÖзÖΪ³õʼ¼¶¡¢ÊÜÖÎÀí¼¶¡¢ÎȽ¡¼¶¡¢Á¿»¯ÖÎÀí¼¶¡¢ÓÅ»¯¼¶µÈÎå¸öÆ·¼¶¡£¡£¡£¡£¡£


2.png


ͨ¹ýʵÑé¸Ã±ê×¼£¬ £¬£¬£¬ £¬¿ÉÒԹ淶ºÍÖ¸µ¼Ïà¹Øµ¥Î»ÌáÉýÊý¾ÝÖÎÀíˮƽ£¬ £¬£¬£¬ £¬³ä·ÖÍÚ¾òÊÍ·ÅÊý¾ÝÒªËØ¶ÔÆäËûÒªËØÐ§Âʵı¶Ôö×÷Ó㬠£¬£¬£¬ £¬×ÊÖúÆóÒµ²éÃ÷ÎÊÌ⣬ £¬£¬£¬ £¬ÕÒµ½²î±ð£¬ £¬£¬£¬ £¬Ö¸³öÆ«Ïò£¬ £¬£¬£¬ £¬½¨ÉèÓëÆóÒµÉú³¤Õ½ÂÔÏàÆ¥ÅäµÄÊý¾ÝÖÎÀíÄÜÁ¦ÏµÍ³¡£¡£¡£¡£¡£ÏÖÔÚ£¬ £¬£¬£¬ £¬¸Ã±ê×¼ÒÑÔÚÌìϽðÈÚ¡¢Í¨Ñ¶¡¢ÄÜÔ´¡¢´«Ã½µÈÐÐÒµµÄÁúÍ·ÆóÒµ¾ÙÐйá±êÊÔµãÍÆ¹ã£¬ £¬£¬£¬ £¬È¡µÃÏÔÖøÐ§¹û¡£¡£¡£¡£¡£


DCMM±ê×¼µÄÄÜÁ¦ÓòºÍÄÜÁ¦ÏîÈçÏ£º


3.png


¡ñ¡¶Êý¾ÝÇå¾²ÄÜÁ¦³ÉÊì¶ÈÄ£×Ó£¨GB/T 37988-2019£©¡·


¸Ã±ê×¼ÔÚÒµ½çÒ»Ñùƽ³£¼ò³ÆÎªDSMM£¨Data Security Capability Maturity Model£©,Z6×ðÁú¿­Ê±¼¯ÍżÓÈëÁ˴˱ê×¼µÄ±àд¡£¡£¡£¡£¡£¸Ã±ê×¼¸ø³öÁË×éÖ¯Êý¾ÝÇå¾²ÄÜÁ¦µÄ³ÉÊì¶ÈÄ£×Ӽܹ¹£¬ £¬£¬£¬ £¬»®¶¨ÁËÊý¾ÝÊÕÂÞÇå¾²¡¢Êý¾Ý´«ÊäÇå¾²¡¢Êý¾Ý´æ´¢Çå¾²¡¢Êý¾Ý´¦Öóͷ£Çå¾²¡¢Êý¾Ý½»Á÷Çå¾²¡¢Êý¾ÝÏú»ÙÇå¾²¡¢Í¨ÓÃÇå¾²µÄ³ÉÊì¶ÈÆ·¼¶ÒªÇ󡣡£¡£¡£¡£


4.png


¸Ã±ê×¼ÌØµãÈçÏ£º


? ÒÔÊý¾ÝÉúÃüÖÜÆÚÇ徲Ϊ½¹µã


Î§ÈÆÊý¾ÝÉúÃüÖÜÆÚ£¬ £¬£¬£¬ £¬ÌáÁ¶³ö´óÊý¾ÝÇéÐÎÏ£¬ £¬£¬£¬ £¬ÒÔÊý¾ÝΪÖÐÐÄ£¬ £¬£¬£¬ £¬Õë¶ÔÊý¾ÝÉúÃüÖÜÆÚ¸÷½×¶Î½¨ÉèµÄÏà¹ØÊý¾ÝÇå¾²Àú³ÌÓòϵͳ¡£¡£¡£¡£¡£ 


? Çå¾²ÄÜÁ¦Î¬¶ÈÒªÇó


Ã÷È·×éÖ¯»ú¹¹ÔÚ¸÷Êý¾ÝÇå¾²ÁìÓòËùÐèÒª¾ß±¸µÄÄÜÁ¦Î¬¶È£¬ £¬£¬£¬ £¬Ã÷ȷΪ×éÖ¯½¨Éè¡¢ÖÆ¶ÈÁ÷³Ì¡¢ÊÖÒÕ¹¤¾ßºÍÖ°Ô±ÄÜÁ¦ËĸöÒªº¦ÄÜÁ¦µÄά¶È¡£¡£¡£¡£¡£¸÷¸öÒªº¦ÄÜÁ¦Î¬¶ÈÒªÇóÈçÏ£º


1£©×éÖ¯½¨É裺Êý¾ÝÇå¾²×éÖ¯»ú¹¹µÄ¼Ü¹¹½¨Éè¡¢Ö°Ôð·ÖÅɺÍÏàͬЭ×÷¡£¡£¡£¡£¡£

2£©ÖƶÈÁ÷³Ì£º×éÖ¯»ú¹¹Òªº¦Êý¾ÝÇå¾²ÁìÓòµÄÖÆ¶È¹æ·¶ºÍÁ÷³ÌÂ䵨½¨Éè¡£¡£¡£¡£¡£

3£©ÊÖÒÕ¹¤¾ß£ºÍ¨¹ýÊÖÒÕÊֶκͲúÆ·¹¤¾ß¹Ì»¯Çå¾²ÒªÇó»ò×Ô¶¯»¯ÊµÏÖÇå¾²ÊÂÇé¡£¡£¡£¡£¡£

4£©Ö°Ô±ÄÜÁ¦£ºÖ´ÐÐÊý¾ÝÇå¾²ÊÂÇéµÄÖ°Ô±µÄÒâʶ¼°×¨ÒµÄÜÁ¦¡£¡£¡£¡£¡£


? ÄÜÁ¦³ÉÊì¶ÈÆ·¼¶»®·Ö


»ùÓÚͳһµÄ·Ö¼¶±ê×¼£¬ £¬£¬£¬ £¬Ï¸»¯×éÖ¯»ú¹¹ÔÚ¸÷Êý¾ÝÇå¾²Àú³ÌÓòµÄÎå¸ö¼¶±ðµÄÄÜÁ¦³ÉÊì¶È·Ö¼¶ÒªÇ󡣡£¡£¡£¡£ÆäÖÐÇå¾²Àú³ÌÓòÏÏû³ÁýÕÖÊý¾ÝÉúÃüÖÜÆÚµÄÁù¸ö½×¶Î£¬ £¬£¬£¬ £¬°üÀ¨Êý¾ÝÉúÃüÖÜÆÚͨÓÃÇå¾²µÄÀú³ÌÓòºÍÊý¾ÝÉúÃüÖÜÆÚ¸÷½×¶ÎÇå¾²µÄÀú³ÌÓò¡£¡£¡£¡£¡£


×éÖ¯»ú¹¹µÄÊý¾ÝÇå¾²ÄÜÁ¦³ÉÊì¶ÈÄ£×Ó·ÖΪÎå¸ö³ÉÊì¶ÈÆ·¼¶£º


1¼¶-·ÇÕýʽִÐм¶

2¼¶-ÍýÏë¸ú×Ù¼¶

3¼¶-³ä·Ö½ç˵¼¶

4¼¶-Á¿»¯¿ØÖƼ¶

5¼¶-Ò»Á¬Ë¢Ð¼¶


ÄÜÁ¦¼¶±ð´ÓÒ»¼¶ÖÁÎå¼¶Ö𼶸ߣ¬ £¬£¬£¬ £¬±ê¼Ç×Å×éÖ¯»ú¹¹µÄÊý¾ÝÇå¾²°ü¹ÜÄÜÁ¦µÄ³ÉÊì¶ÈÒ»Ö±ÌáÉý¡£¡£¡£¡£¡£Ã¿¸ö¼¶±ð»®¶¨Á˶ÔÓ¦µÄ¹«¹²ÌØÕ÷ºÍͨÓÃʵ¼ù¡£¡£¡£¡£¡£


¸Ã±ê×¼ÊÊÊÊÓÃÀ´×÷ΪÆÀ¹À×éÖ¯Êý¾ÝÇå¾²ÄÜÁ¦µÄÒªÁìºÍ±ê×¼£¬ £¬£¬£¬ £¬Òà¿ÉÔÚ×éÖ¯¿ªÕ¹Êý¾ÝÇå¾²ÄÜÁ¦½¨ÉèµÄÀú³ÌÖб»ÓÃ×÷²Î¿¼Ä¿µÄºÍÒÀ¾Ý¡£¡£¡£¡£¡£


¡ñ¡¶Êý¾ÝÇå¾²ÖÎÀíÄÜÁ¦ÆÀ¹ÀÒªÁ죨T/ISC-0011-2021£©¡·


¸Ã±ê׼ΪÕûÌå±ê×¼£¬ £¬£¬£¬ £¬ÓÉÖйú»¥ÁªÍøÐ­»áÇ£Í·ÖÆ¶©£¬ £¬£¬£¬ £¬Z6×ðÁú¿­Ê±¼¯ÍżÓÈëÁ˴˱ê×¼µÄ±àд¡£¡£¡£¡£¡£¸Ã±ê׼Ϊ½ñÄêÐÂÐû²¼µÄ±ê×¼£¬ £¬£¬£¬ £¬¿ÉÖ¸µ¼µçÐÅÐÐÒµ¡¢»¥ÁªÍøÆóÒµÊý¾ÝÇå¾²ÖÎÀíÄÜÁ¦½¨É裬 £¬£¬£¬ £¬×ÊÖúÆóÒµ·¢Ã÷Êý¾ÝÇå¾²ÖÎÀíÄÜÁ¦µÄȱ·¦£¬ £¬£¬£¬ £¬´Ù¾ÙÐÐÒµÊý¾ÝÇå¾²ÖÎÀíÄÜÁ¦Éú³¤¡£¡£¡£¡£¡£


¸Ã±ê×¼ÒÔÊý¾ÝÈ«ÉúÃüÖÜÆÚµÄÇå¾²ÖÎÀíÄÜÁ¦½¨ÉèΪÇÐÈëµã£¬ £¬£¬£¬ £¬¹Ø×¢Êý¾ÝÇå¾²ÖÎÀíÒªµãºÍÒªº¦»·½ÚµÄ½¨ÉèÇéÐΣ¬ £¬£¬£¬ £¬ÊáÀíÖÎÀíÄÜÁ¦¼¶±ð²¢·Ö¼¶Öƶ©ÉóºËÖ¸±ê£¬ £¬£¬£¬ £¬ÒÔ¶ÔµçÐÅÐÐÒµ¡¢»¥ÁªÍøÆóÒµµÄÊý¾ÝÇå¾²ÖÎÀíÄÜÁ¦¾ÙÐл³±§£¬ £¬£¬£¬ £¬ÎªÆóÒµÒ»Ö±ÌáÉýÊý¾ÝÇå¾²ÖÎÀíÄÜÁ¦Ìṩ¿É²Ù×÷µÄʵÑéÖ¸ÄÏ¡£¡£¡£¡£¡£


¸Ã±ê×¼ÐÎòÁËÖÖÖÖÊý¾ÝÖÎÀí»î¶¯¼°ÆäÏà¹ØÆ½Ì¨Ó¦×ñÕÕµÄÊý¾ÝÇå¾²ÖÎÀíÄÜÁ¦ÒªÇóºÍÆÀ¹ÀÒªÁ죬 £¬£¬£¬ £¬°üÀ¨ÆÀ¹ÀÆ·¼¶»®·ÖÒªÁ죬 £¬£¬£¬ £¬°üÀ¨ÆÀ¹ÀÆ·¼¶»®·ÖÒªÁì¡¢Êý¾ÝÇå¾²Õ½ÂÔ¡¢Êý¾ÝÊÕÂÞÇå¾²¡¢Êý¾Ý´«ÊäÇå¾²¡¢Êý¾Ý´æ´¢Çå¾²¡¢Êý¾ÝʹÓÃÇå¾²¡¢Êý¾Ý¹²ÏíÇå¾²¡¢Êý¾ÝÏú»ÙÇå¾²¡¢»ù´¡Çå¾²µÈÄÜÁ¦µÄÏêϸÆÀ¹ÀÆ·¼¶È·¶¨Ô­Ôò¡£¡£¡£¡£¡£


¸Ã±ê×¼Öл®¶¨µÄÊý¾ÝÇå¾²ÖÎÀíÄÜÁ¦×ÜÌåÒªÇóÈçÏ£º


Êý¾ÝÇå¾²ÖÎÀíÄÜÁ¦£º°üÀ¨Êý¾ÝÇå¾²Õ½ÂÔ¡¢Êý¾ÝÈ«ÉúÃüÖÜÆÚÇå¾²¡¢»ù´¡Çå¾²Èý²¿·Ö¡£¡£¡£¡£¡£


Êý¾ÝÇå¾²Õ½ÂÔÄÜÁ¦£º°üÀ¨Êý¾ÝÇå¾²ÍýÏë¡¢»ú¹¹Ö°Ô±Çå¾²ÖÎÀí¡£¡£¡£¡£¡£


Êý¾ÝÈ«ÉúÃüÖÜÆÚÇå¾²ÄÜÁ¦£º°üÀ¨Êý¾ÝÊÕÂÞÇå¾²¡¢Êý¾Ý´«ÊäÇå¾²¡¢Êý¾Ý´æ´¢Çå¾²¡¢Êý¾ÝʹÓÃÇå¾²¡¢Êý¾Ý¹²ÏíÇå¾²¡¢Êý¾ÝÏú»ÙÇå¾²¡£¡£¡£¡£¡£


»ù´¡Çå¾²£º°üÀ¨Êý¾Ý·ÖÀà·Ö¼¶¡¢ºÏ¹æÖÎÀí¡¢ÏàÖú·½ÖÎÀí¡¢¼à¿ØÉ󼯡¢ÅбðÓë»á¼û¡¢Î£º¦ºÍÐèÇóÆÊÎö¡¢Çå¾²ÊÂÎñÓ¦¼±¡£¡£¡£¡£¡£


5.png


¸Ã±ê×¼ÊÊÓÃÓÚµçÐÅÐÐÒµºÍ»¥ÁªÍøÐÐÒµµÈÆóÒµ¿ªÕ¹Êý¾ÝÖÎÀíÊÂÇ飬 £¬£¬£¬ £¬ÎªÆäÊý¾ÝÇå¾²ÖÎÀíÄÜÁ¦ÆÀ¹ÀÌṩ²Î¿¼ºÍÖ¸Òý¡£¡£¡£¡£¡£


ÉÏÃæÒѾ­¶ÔÈý¸ö±ê×¼¾ÙÐÐÁ˼òÒªµÄÏÈÈÝ£¬ £¬£¬£¬ £¬ÏÂÃæÁÙÈý¸ö±ê×¼µÄÒìͬµãÆÊÎö£º


6.png


ÔÚ¡°Êý×ÖÖйú¡±Ê±´ú£¬ £¬£¬£¬ £¬Êý¾ÝÒªËØÇå¾²Ô½·¢³ÉΪ¸÷È˹Ø×¢µÄ½¹µã£¬ £¬£¬£¬ £¬¶ø¡¶Êý¾ÝÇå¾²·¨¡·µÄÕýʽ½ÒÏþ£¬ £¬£¬£¬ £¬ÈÃÊý¾ÝÒªËØÇ徲ʵÏÖÁËÓз¨¿ÉÒÀ£¬ £¬£¬£¬ £¬Ò²ÎªÊý×Ö¾­¼ÃµÄÉú³¤Ö¸Ã÷ÎúÆ«Ïò¡£¡£¡£¡£¡£Z6×ðÁú¿­Ê±¼¯ÍÅ×÷ΪÐÅÏ¢Çå¾²ÐÐÒµµÄÁì¾üÆóÒµ£¬ £¬£¬£¬ £¬×Ô½¨ÉèÒÔÀ´¾ÍºÜÊÇÖØÊÓÔÆÅÌËã¡¢È˹¤ÖÇÄÜ¡¢ÎïÁªÍø¡¢´óÊý¾ÝµÈÇ°ÑØÊÖÒÕÑо¿ºÍ̽Ë÷£¬ £¬£¬£¬ £¬ÔÚÊý¾ÝÇå¾²ÁìÓò¾ß±¸¸»ºñµÄʵ¼ùÂÄÀúºÍרҵµÄÊÖÒÕÓÅÊÆ£¬ £¬£¬£¬ £¬¿É¸üºÃµØÎª¿Í»§ÖþÀÎÊý¾ÝÒªËØ»¯Êг¡Ç徲ϵͳ£¬ £¬£¬£¬ £¬ÎªÊý×Ö¾­¼Ã¡¢Êý×ÖÖйú¸ßˮƽ¡¢¸ßÖÊÁ¿Éú³¤Ìíש¼ÓÍß¡£¡£¡£¡£¡£


ÍùÆÚÏà¹ØÎÄÕÂÁ´½Ó£º

Õýʽ¹«²¼£¡½â¶Á¡¶ÖлªÈËÃñ¹²ºÍ¹úÊý¾ÝÇå¾²·¨¡·

¡¶Êý¾ÝÇå¾²·¨¡·×¨Òµ½â¶Á2